一年一度的高考已经落下帷幕。“大爱株洲·金秋助学”,每年都在举行,为想读书的寒门优秀学子提供支持,助力青春,圆梦大学。

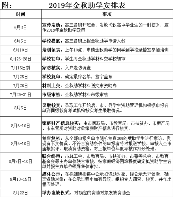
6月10日,株洲市十八中金秋助学宣传发动及资料准备会在学校录播室举行。来自高三各班的拟申请助学金的学生及部分家长参加了会议。

金秋助学工作由学生资助管理中心龙艳老师专门负责,每年她都会提前准备好各项表格、培训资料,指导有需求的符合条件的学生准备申报。此次培训会议她从资助对象、资助条件、工作程序三个方面做了重点介绍,并特别强调了两个时间节点。同时以一份去年的金秋助学真实材料为例,对助学材料准备做详细的说明。

据龙艳老师介绍,所有申报资助的学生都需经过入户调查、学校初审、市级会审、录取审核、家庭财产信息核实、媒体公示等相关程序,确保活动“公平、公正、公开、精准”,从而保证把帮助留给最需要的人!

据悉,“大爱株洲·金秋助学”牵手贫困大学生活动,是株洲市帮助家庭经济困难大一新生完成学业的一项民生工程。作为株洲市一项品牌活动,“大爱株洲·金秋助学”自2004年启动以来,今年已经是第16个年头。
2019年,在市委、市政府的高度重视下,市委组织部、市总工会、市慈善总会、市教育局、市财政局、市民政局、市教育基金会等多家单位积极响应党中央扶贫攻坚号召,共同发起了捐资助学活动。在株洲晚报的宣传下,助学活动也得到了社会各界的积极响应和大力支持,许多爱心企业和爱心人士纷纷慷慨解囊,加入到帮扶寒门学子的队伍。
